Richard Mudhar
sounds, sensors, stones
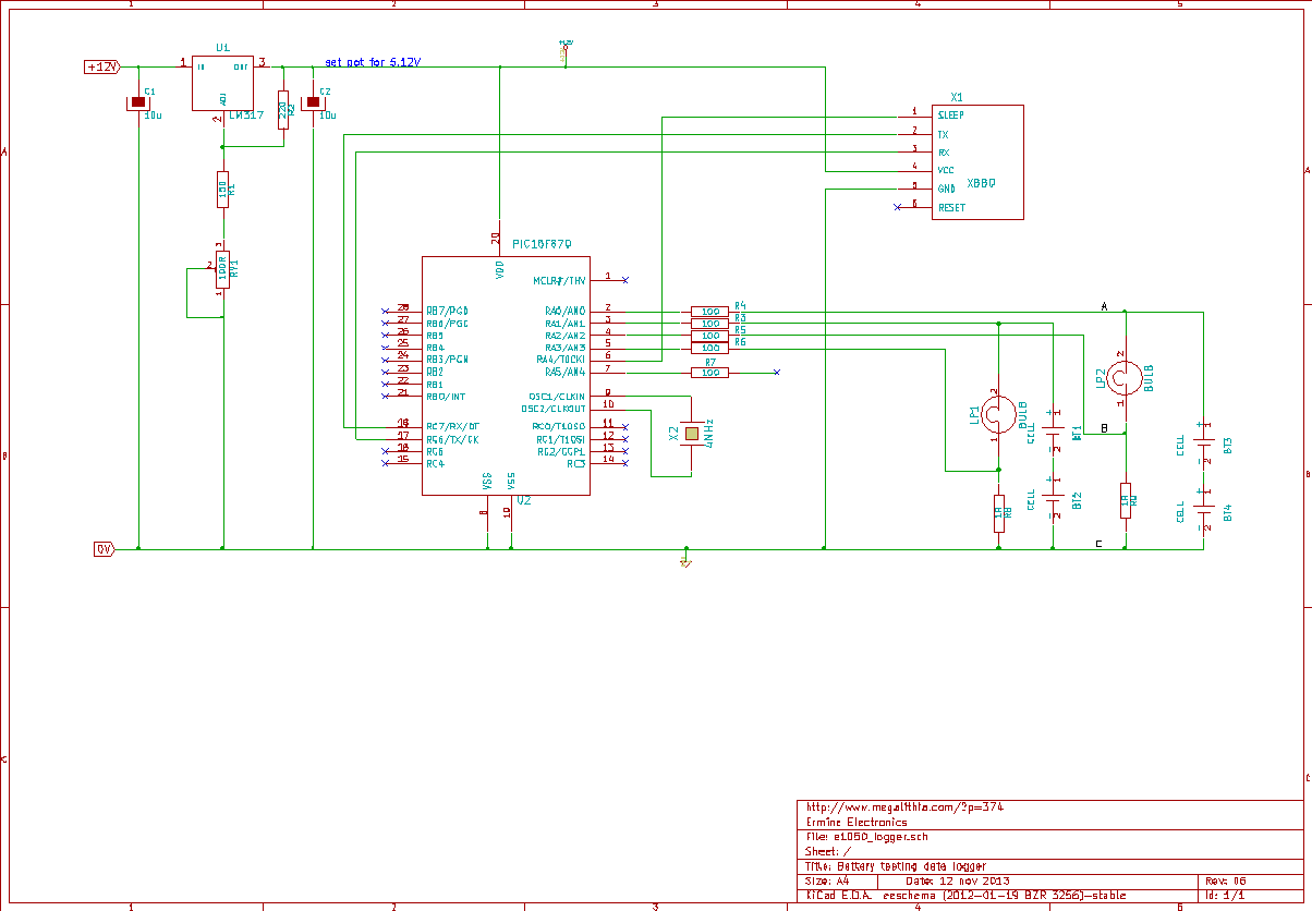
PIC battery tester schematic
Your email address will not be published. Required fields are marked *
Comment *
Name *
Email *
Website
Δ